Skip to content

2. 两数相加 #1

@webVueBlog

Description

@webVueBlog

2. 两数相加

Description

Difficulty: 中等

Related Topics: 递归, 链表, 数学

给你两个 非空 的链表,表示两个非负的整数。它们每位数字都是按照 逆序 的方式存储的,并且每个节点只能存储 一位 数字。

请你将两个数相加,并以相同形式返回一个表示和的链表。

你可以假设除了数字 0 之外,这两个数都不会以 0 开头。

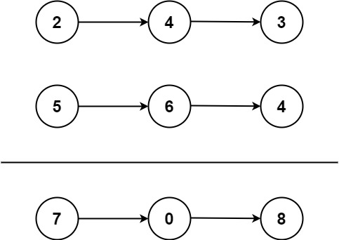
示例 1:

输入:l1 = [2,4,3], l2 = [5,6,4]
输出:[7,0,8]
解释:342 + 465 = 807.

示例 2:

输入:l1 = [0], l2 = [0]
输出:[0]

示例 3:

输入:l1 = [9,9,9,9,9,9,9], l2 = [9,9,9,9]
输出:[8,9,9,9,0,0,0,1]

提示:

  • 每个链表中的节点数在范围 [1, 100]
  • 0 <= Node.val <= 9
  • 题目数据保证列表表示的数字不含前导零

Solution

Language: JavaScript

/**
 * Definition for singly-linked list.
 * function ListNode(val, next) {
 *     this.val = (val===undefined ? 0 : val)
 *     this.next = (next===undefined ? null : next)
 * }
 */
/**
 * @param {ListNode} l1
 * @param {ListNode} l2
 * @return {ListNode}
 */
var addTwoNumbers = function(l1, l2) {
    let dummy = new ListNode()
    let curr = dummy
    let carry = 0

    while (l1 || l2) {
        const x = l1 ? l1.val : 0
        const y = l2 ? l2.val : 0

        const total = x + y + carry
        curr.next = new ListNode(total % 10)
        curr = curr.next
        carry = Math.floor(total / 10)

        if (l1) l1 = l1.next
        if (l2) l2 = l2.next
    }
    if (carry) curr.next = new ListNode(carry)

    return dummy.next
};

Metadata

Metadata

Assignees

No one assigned

    Labels

    No labels
    No labels

    Projects

    No projects

    Milestone

    No milestone

    Relationships

    None yet

    Development

    No branches or pull requests

    Issue actions